Décret n° 2021-1462 du 8 novembre 2021 relatif au temps partiel pour raison thérapeutique dans la fonction publique territoriale
Entré en vigueur le 11 novembre 2021, le décret n°2021-1462 fixe les conditions d'octroi et de renouvellement, les effets sur la situation administrative et les obligations auxquelles l’agent est tenu de se soumettre pour une autorisation d'exercer un service à temps partiel pour raison thérapeutique.
Bénéficiaires
- Fonctionnaires titulaires
- Fonctionnaires stagiaires
- Agents contractuels
Conditions
L’agent doit être en position d’activité.
2 options :
- Le maintien ou le retour à l’emploi de l’intéressé est reconnu comme étant de nature à favoriser l'amélioration de l'état de santé de l’agent ;
- Permet à l’intéressé de bénéficier d'une rééducation ou d'une réadaptation professionnelle pour retrouver un emploi compatible avec son état de santé.
Quotités
Le temps partiel s’effectue à 50 %, 60 %, 70 %, 80 % ou 90 % de la durée du service hebdomadaire que les agents à temps plein exerçant les mêmes fonctions doivent effectuer.
Il ne peut pas être inférieur au mi-temps.
Cas particuliers :
- L’agent occupe un ou plusieurs emplois à temps non complet : la quotité de temps de travail est fixée par référence à la quotité de temps de travail hebdomadaire des emplois qu'il occupe.
- L’agent occupe plusieurs emplois dans plusieurs collectivités : la quotité de temps de travail fixée dans l'autorisation est répartie entre les emplois occupés par les autorités territoriales. En cas de désaccord sur cette répartition, la quotité de temps de travail retenue dans l'autorisation est répartie au prorata du temps de travail de chaque emploi occupé.
Durée
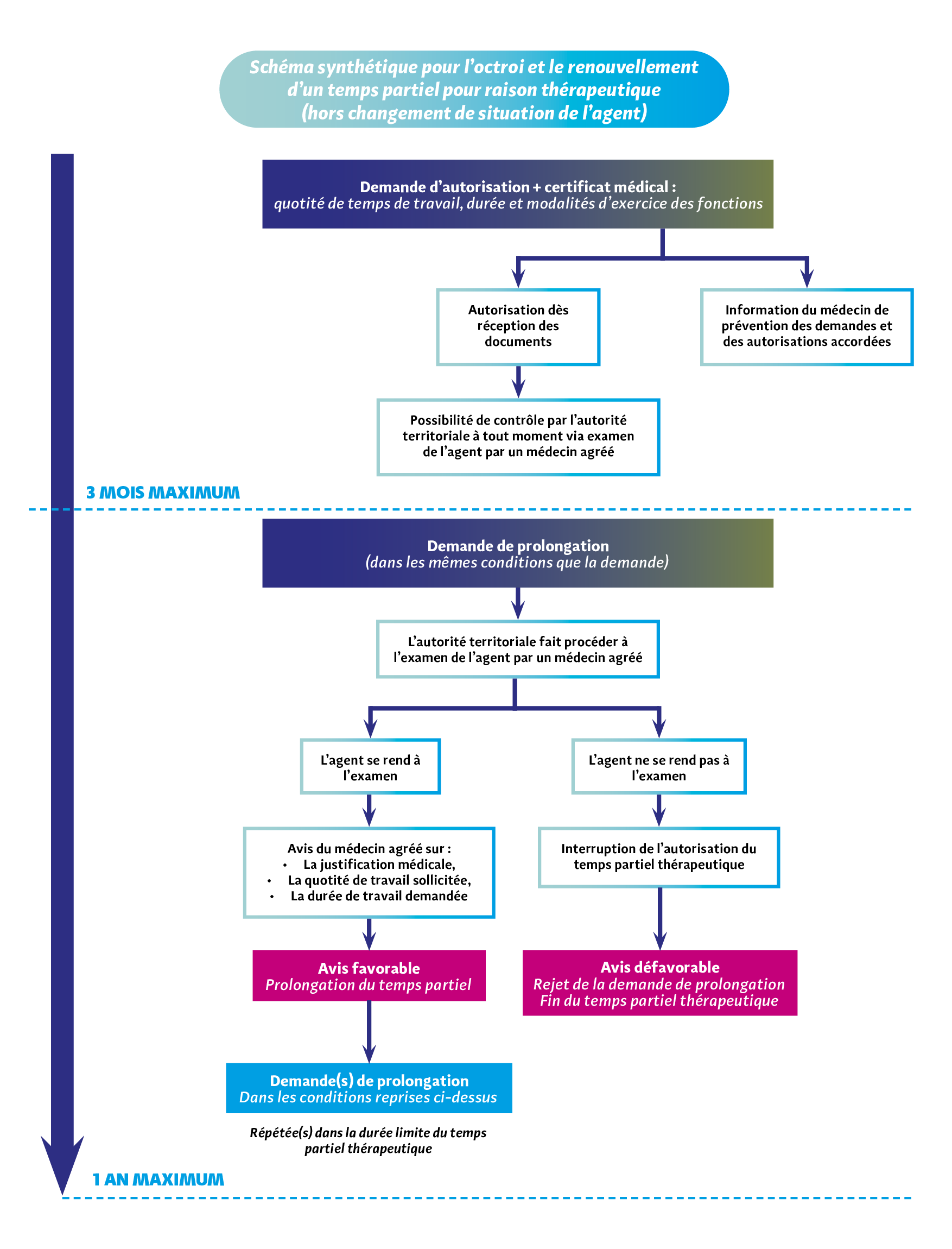
Accordé et, éventuellement, renouvelé par périodes de 1 à 3 mois dans la limite d'une année.
L'autorisation prend effet à la date de la réception de la demande par l'autorité territoriale.
Procédure
L’agent adresse à l'autorité territoriale :
- Une demande d'autorisation de servir à temps partiel pour raison thérapeutique
- Un certificat médical qui mentionne la quotité de temps de travail, la durée et les modalités d'exercice des fonctions.
Examen médical
Le médecin de prévention est informé des demandes d'exercice des fonctions à temps partiel pour raison thérapeutique et des autorisations accordées à ce titre.
L'autorité territoriale peut faire procéder à tout moment par un médecin à l'examen de l’agent intéressé. Celui-ci doit s'y soumettre sinon il perd l'autorisation du temps partiel thérapeutique (Article 13-3 du décret n°87-602 du 30 juillet 1987 modifié par le décret n°2021-1462 précité).
En cas de demande de prolongation au-delà d'une période totale de 3 mois :
- L'autorité territoriale fait procéder sans délai par un médecin agréé à l'examen de l'intéressé, qui est tenu de s'y soumettre sous peine d'interruption de l'autorisation dont il bénéficie.
- Le médecin agréé rend un avis sur la demande de prolongation au regard :
- De sa justification médicale,
- De la quotité de travail sollicitée,
- De la durée de travail à temps partiel pour raison thérapeutique demandée.
- Le conseil médical peut être saisi pour avis, soit par l'autorité territoriale, soit par l'intéressé, des conclusions du médecin agréé rendues.
Si le conseil médical a émis un avis défavorable, l'autorité territoriale peut rejeter la demande de prolongation ou mettre fin à la période de travail à temps partiel pour raison thérapeutique.
Changements de situation de l’agent
Sur demande de l’agent, l'autorité territoriale peut, avant la fin de la période de temps partiel pour raison thérapeutique :
- Modifier la quotité de travail ;
- Mettre un terme anticipé à la période de temps partiel pour raison thérapeutique sur présentation d'un nouveau certificat médical ;
- Mettre un terme anticipé à cette période si l'intéressé se trouve depuis plus de 30 jours consécutifs en congé pour raisons de santé ou pour invalidité temporaire imputable au service.
Si l’agent est placé en congé de maternité, paternité, d'accueil de l'enfant ou d'adoption, cela interrompt la période en cours de service à temps partiel pour raison thérapeutique.
Attention : Le fonctionnaire autorisé à accomplir un service à temps partiel pour raison thérapeutique ne peut pas effectuer d'heures supplémentaires (article 2 du décret n° 91-875 du 6 septembre 1991 ) ni d'heures complémentaires (décret n° 2020-592 du 15 mai 2020).
Une décision autorisant un fonctionnaire à servir à temps partiel pour raison thérapeutique met fin à tout régime de travail à temps partiel accordé antérieurement.
Congés annuels
Les droits à congé annuel et les jours de RTT d'un agent en service à temps partiel pour raison thérapeutique sont assimilables à ceux d'un agent effectuant un service à temps partiel sur autorisation.
Dans le cas d’un agent occupant un ou plusieurs emplois à temps non complet, ils sont calculés au prorata de la quotité de temps de travail définie dans l'autorisation pour chaque emploi.
Formation
Le bénéficiaire d'une autorisation de service à temps partiel pour raison thérapeutique peut être autorisé à suivre une formation.
Si l’enseignement professionnel dispensé est incompatible avec un service à temps partiel, l’agent peut demander à y assister quand même. Dans ce cas il doit avoir un certificat médical attestant que le suivi de cette formation est compatible avec son état de santé.
Pendant cette formation, l'autorisation d'accomplir son service à temps partiel pour raison thérapeutique est suspendue et l'intéressé est rétabli dans les droits des fonctionnaires exerçant leurs fonctions à temps plein.
Cas du fonctionnaire stagiaire
Sauf dans les cas où :
- Le stage comporte un enseignement professionnel
- Le stage doit être accompli dans un établissement de formation
Le fonctionnaire stagiaire peut être autorisé à accomplir un service à temps partiel pour raison thérapeutique. Dans ce cas, la période de service effectuée à temps partiel pour raison thérapeutique est prise en compte, lors de la titularisation, pour l'intégralité de sa durée effective, dans le calcul des services retenus pour le classement et l'avancement.
Sources
Décret n° 2021-1462 du 8 novembre 2021 relatif au temps partiel pour raison thérapeutique dans la fonction publique territoriale (Source : www.legifrance.gouv.fr)
Article L323-3 - Code de la sécurité sociale (Source : www.legifrance.gouv.fr)
Article 13-1 et suivants du Décret n°87-602 du 30 juillet 1987 pris pour l'application de la loi n° 84-53 du 26 janvier 1984 portant dispositions statutaires relatives à la fonction publique territoriale et relatif à l'organisation des comités médicaux, aux conditions d'aptitude physique et au régime des congés de maladie des fonctionnaires territoriaux (Source : www.legifrance.gouv.fr)
Article 57 - Loi n° 84-53 du 26 janvier 1984 portant dispositions statutaires relatives à la fonction publique territoriale (Source : www.legifrance.gouv.fr)
Ordonnance portant diverses mesures en matière de santé et de famille dans la fonction publique
