Décret n° 2019-1414 du 19 décembre 2019 relatif à la procédure de recrutement pour pourvoir les emplois permanents de la fonction publique ouverts aux agents contractuels.
Le décret fixe les principes généraux et les modalités de la procédure de recrutement applicables aux personnes n'ayant pas la qualité de fonctionnaire qui sont candidates sur un emploi permanent au sein de la fonction publique ouvert aux agents contractuels pour les trois versants.
Pour chacun des versants, il prévoit un socle commun et minimal de la procédure de recrutement ainsi que des dispositions particulières visant à moduler la procédure en fonction de la nature de l'emploi, de la durée du contrat et, pour la fonction publique territoriale, de la taille de la collectivité. Il s'applique aux procédures de recrutement dont l'avis de création ou de vacance est publié à compter du 1er janvier 2020.
Décret (Source : www.legifrance.gouv.fr)
Schéma - Recrutement sur emploi permanent
La délibération doit indiquer :
- la catégorie (A, B ou C) et le grade de recrutement ;
- la durée hebdomadaire de service ;
- les fonctions ;
- la date de la création ;
- en cas de recrutement infructueux d’un fonctionnaire :
- l’emploi peut être pourvu sur la base des articles 3-2 ou 3-3 ;
- le motif invoqué ;
- le niveau de rémunération ;
- le niveau de recrutement (justification d’un diplôme ou d’une expérience professionnelle dans le domaine).
Pour la constatation du caractère infructueux du recrutement d’un fonctionnaire, veillez à être mesure de justifier la raison pour laquelle le fonctionnaire n’a pas été retenu.
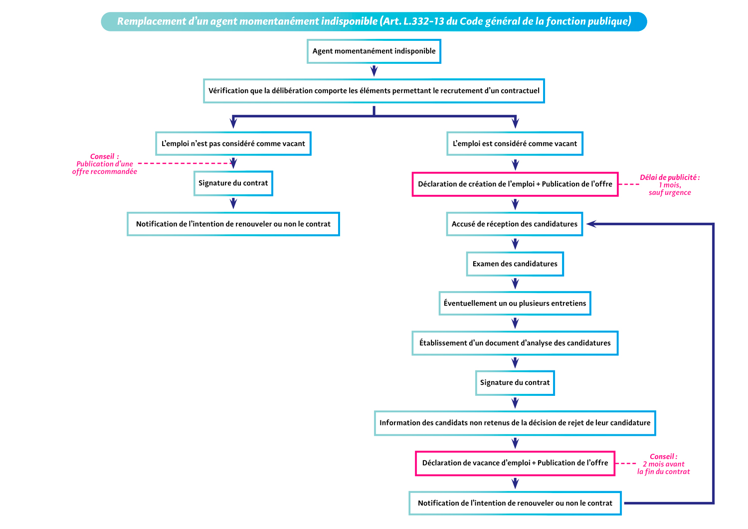
Schéma - Remplacement d'un agent indisponible
Pour la nécessité de procéder ou non à une déclaration et publicité d’une offre, nous vous invitons à vous référer à la liste ci-dessous :
Un emploi est déclaré vacant déclaration de vacance obligatoire pour les cas suivants :
- Création de l’emploi permanent ;
- Mutation interne ou dans une autre collectivité ou un établissement public ;
- Radiation des cadres d'un fonctionnaire, quelle qu'en soit la cause (retraite, démission, licenciement, révocation, déchéance des droits civiques, interdiction d'exercer un emploi public, abandon de poste, décès…) ;
- A compter du 6ème mois d’un détachement de longue durée ;
- A compter du 6ème mois d’une disponibilité de droit ou d'office pour raison de santé ;
- A compter du lendemain du départ de l’agent pour les autres mises en disponibilité (quelle qu'en soit la durée) ;
- L'arrivée au terme de l'engagement d'un agent non titulaire occupant un emploi permanent (sauf dans le cas où une déclaration de vacance n’est pas obligatoire) ;
- Création d’un emploi non-permanent pour un contrat de projet ;
Le recrutement d’agents contractuels pour les cas précités est envisageable si une délibération de la collectivité ou l’établissement public l’y autorise.
Nota : le décret n° 2019-1414 du 19 décembre 2019 relatif à la procédure de recrutement pour pourvoir les emplois permanents de la fonction publique ouverts aux agents contractuels précise les conditions et procédures de recrutements des agents contractuels sur ces emplois permanents vacants.
Un emploi n'est pas déclaré vacant pas de déclaration de vacance obligatoire pour les cas suivants :
- Accroissement Temporaire d’Activité ;
- Accroissement Saisonnier d’Activité ;
- Décharge totale d'activité de service pour exercice d'un mandat syndical ;
- Détachement pour stage, son poste ne devenant vacant qu'après titularisation dans le nouveau grade ;
- Jusqu’au 6ème mois d’une disponibilité de droit ou d'office pour raison de santé ;
- Jusqu’au 6ème mois du détachement de courte durée ;
- Suspension dans le cadre de la saisine du Conseil de discipline ;
- Période de préparation au reclassement ;
- Pour les congés prévus à l’article 57 de la loi 84-53 :
- congé annuel ;
- congés de maladie ordinaire, de longue maladie et de longue durée ;
- congé pour invalidité imputable au service (accident de service et maladie professionnelle)
- congé pour maternité, d’adoption, de paternité et d’accueil de l’enfant ;
- congé de formation professionnelle ;
- congé pour validation des acquis de l’expérience ;
- congé pour bilan de compétences ;
- congé pour formation syndicale ;
- congé accordé pour suivre une formation en matière d'hygiène, de sécurité et de conditions de travail au sein de l'organisme de formation de son choix pour les agents siégeant au Comité Social Territorial ;
- congé accordé aux fonctionnaires de moins de vingt-cinq ans, pour participer aux activités des organisations de jeunesse et d'éducation populaire, des fédérations et des associations sportives agréées destinées à favoriser la préparation et la formation ou le perfectionnement de cadres et d'animateurs ;
- congés prévus par l'article 41 de la loi du 19 mars 1928 (fonctionnaires territoriaux atteints d'infirmités contractées ou aggravées au cours d'une guerre ou d'une expédition déclarée campagne de guerre) ;
- congé de solidarité familiale ;
- congé de proche aidant ;
- congé pour siéger comme représentant au sein d’une association déclarée en application de la loi 1901 ;
- congé pour accomplir une période de service militaire, d’instruction militaire ou d’une activité dans la réserve opérationnelle pour une durée inférieure ou égale à 30 jours par an.
Pour tous les cas qui ne nécessitent pas de déclarations, le remplacement de l’agent momentanément indisponible, si le fonctionnement du service le rend nécessaire, est assuré uniquement par le recrutement d'un agent contractuel.
A titre de rappel, le recrutement d’agents contractuels pour les cas précités est envisageable si une délibération de la collectivité ou l’établissement public l’y autorise.
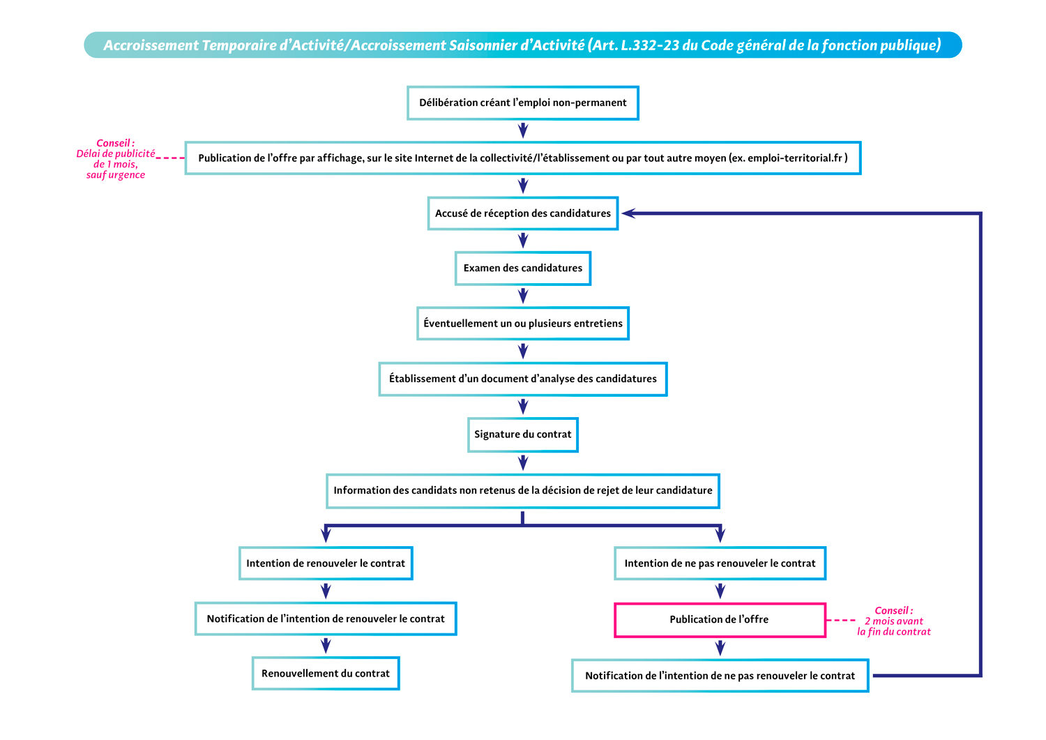
Schéma - Accroissement temporaire d'activité - Accroissement saisonnier d'activité
La délibération doit indiquer :
- la catégorie (A, B ou C) et le grade de recrutement ;
- les fonctions ;
- le motif invoqué ;
- la durée hebdomadaire de service ;
- la date de la création ;
- le type de recrutement (3-I-1 ou 3-I-2 de la loi n° 84-53 du 26 janvier 1984) ;
- le niveau de rémunération (grille indiciaire du grade de recrutement) ;
- le niveau de recrutement (justification d’un diplôme ou d’une expérience professionnelle dans le domaine).
Schéma - Contrat de projet
La délibération doit indiquer :
- La catégorie (A, B ou C) et le grade de recrutement ;
- Les fonctions ;
- Le projet ou l’opération à réaliser ;
- La durée hebdomadaire de service ;
- La durée du contrat et les conditions de renouvellement ;
- Le niveau de rémunération (grille indiciaire du grade de recrutement) ;
- Le niveau de recrutement (justification d’un diplôme ou d’une expérience professionnelle dans le domaine).
Fiche Info - Procédures de recrutement des agents contractuels sur emplois permanents



